文章來源:中華醫學會檢驗醫學分會血液學與體液學學組. 尿液檢驗有形成分名稱與結果報告專家共識 [J] . 中華檢驗醫學雜志, 2021, 44(7) : 574-586. DOI: 10.3760/cma.j.cn114452-20210115-00038.
摘要 國內不同實驗室對尿液有形成分的形態描述、名稱術語與結果報告不盡一致,尿液中各種有形成分的命名與報告亟須統一規范。中華醫學會檢驗分會血液學與體液學學組組織專家,在查閱國內外相關文獻的基礎上,經過近2年的反復討論、修改,并征求臨床醫生及一線檢驗人員意見后,撰寫了專家共識。本共識總結在生理與病理狀態下尿液中顯微鏡下可見的紅細胞、白細胞、上皮細胞、管型、結晶、病原體等有形成分;提出在大量的尿液檢驗報告中及在國內外同行交流中應用廣泛、實用性較強的形態學名稱的建議;提出當尿液檢查出現異常尿液有形成分數量和種類時,檢驗醫師的分層報告建議或診斷與描述性診斷;共識對尿液中細胞、管型、結晶、病原體形態進行了描述,提示鑒別要點、來源與機制、意義與應用。
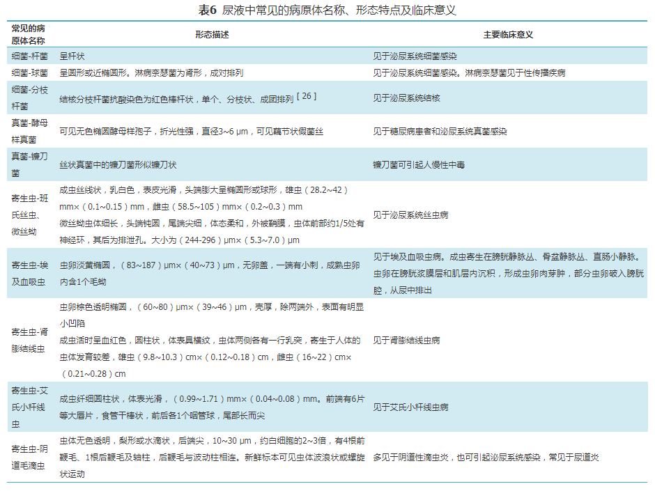
尿液分析是臨床應用廣泛的常規檢驗,對泌尿系統疾病及全身性疾病具有篩查、鑒別和療效觀察的價值。由于尿液有形成分類別多樣,特別是病理狀態下復雜多變,不同實驗室對細胞、管型、結晶等有形成分的形態識別、名稱定義與結果報告不一致,而國內外目前有關尿液檢驗有形成分命名與報告的指導性文獻缺乏,不利于國內檢驗結果的互認及檢驗報告的規范。為此,中華醫學會檢驗醫學分會血液學與體液學學組于2019年9月啟動并組織專家編寫《尿液檢驗有形成分名稱與結果報告專家共識》,共識撰寫及討論修訂歷經近2年,并經過臨床專家和檢驗專家的多次審核。 一、尿液有形成分名稱及形態 (一)紅細胞 正常人尿液中可偶見紅細胞,尿液顯微鏡檢查平均每高倍鏡視野超過3個(>3個/HPF)稱為鏡下血尿。血尿來源鑒別可依據紅細胞形態,因此紅細胞大小和形態識別的統一顯得非常重要。尿液紅細胞名稱共識、簡要形態特點及臨床意義見表1。 1.紅細胞大小:尿液紅細胞根據大小分為正常紅細胞、大紅細胞、小紅細胞,宜將尿液中直徑為6~8 μm的紅細胞稱為正常大小紅細胞。在觀察尿液紅細胞大小、形態時,宜參考血液紅細胞的大小、形態,以排除患者自身血液紅細胞形態的影響。 由于受紅細胞來源、尿滲透壓及pH等因素影響,尿液紅細胞與血液紅細胞大小會出現不一致。參考文獻[2, 3, 4],將尿液正常紅細胞大小定義為直徑6~8 μm。 2.異常紅細胞名稱:將芽孢樣紅細胞、出芽形紅細胞、棘形紅細胞統稱為棘細胞;將車輪狀紅細胞統稱為鋸齒狀紅細胞;將桑葚狀紅細胞、星芒狀紅細胞、草莓樣紅細胞、顆粒狀紅細胞統稱為皺縮紅細胞;將面包圈樣紅細胞統稱為環形紅細胞,將鬼臉紅細胞、幽靈紅細胞統稱為影紅細胞。 3.G細胞的歸類:G細胞是腎小球來源的紅細胞。曾經有國外學者將G細胞分為G1、G2、G3、G4、G5五類細胞。形態學表現上,G1細胞是帶1個以上芽孢樣突起且血紅蛋白溢出明顯的紅細胞,血紅蛋白溢出后形成帶芽孢的淡影;G2細胞為棘突形,細胞為球形、大小不等、膜厚,細胞內血紅蛋白濃淡不均勻,細胞表面有多個棘狀突起;G3細胞為表面凸凹不規則的炸面包圈樣紅細胞;G4細胞為瘤狀突起或出芽狀紅細胞;G5細胞為明顯縮小的紅細胞,因折光減弱呈小環狀。 近年來發現G細胞并非全部為腎小球源性,如G4細胞可見于非腎小球血尿。此外,不同類型G細胞形態描述和規范命名后的紅細胞形態描述有重疊,容易引起臨床工作中的混亂,故不再推薦使用G細胞分類。建議按形態學特征將G1細胞和G2細胞歸類于棘細胞,G3細胞歸類于環形紅細胞,G4細胞歸類于球狀突起樣紅細胞,G5細胞歸類于為鋸齒狀紅細胞。 4.棘細胞對血尿來源鑒別的價值:由于將G1細胞和G2細胞歸類于棘細胞,目前普遍認為G1細胞≥5%是腎小球源性血尿的特征性標志,但在臨床實踐中對于G1細胞和G2細胞的鑒別相對比較困難,兩者在形態學上的主要的特點是紅細胞膜上帶1個以上芽孢樣或棘狀突起且血紅蛋白溢出或分布不均,主要與病變的腎小球基底膜對紅細胞的擠壓損傷有關,建議將棘細胞≥5%作為判斷腎小球源性血尿的標準。 需要指出的是,雖然尿中棘細胞與外周血中棘形紅細胞英文相同,但不屬同一個類型且意義完全不同。外周血中棘形紅細胞呈圓形、濃染,邊緣有2~20個長短、粗細、形狀不同的不規則針狀體樣突起,有些突起具有球棍狀外觀。>25%時見于棘形細胞增多癥,也見于某些肝硬化、無β脂蛋白血癥,酒精性肝病,脾切除術后、吸收障礙性疾病。 5.均一性與非均一性紅細胞:最初來源于儀器對紅細胞的形態學分類。(1)均一性紅細胞是指鏡下形態、大小及血紅蛋白含量較一致的紅細胞≥70%,推薦稱為正常形態紅細胞。少數情況下,可因尿液滲透壓、pH值等因素影響出現丟失血紅蛋白的影紅細胞或外觀輕微改變的鋸齒狀紅細胞,但形態不超過兩種。(2)非均一性紅細胞是指鏡下紅細胞以異常形態為主,大小不等,血紅蛋白含量丟失或分布不均,外形多種改變,且呈兩種以上的多形性變化,且相對數量≥70%,推薦稱為異常形態紅細胞。(3)混合性紅細胞是指鏡下既含有正常形態紅細胞,又含有異常形態紅細胞,其數量介于上述兩者中間,不符合任何一種判別標準的情況時。 一般情況下認為均一性(正常形態)紅細胞多見于非腎性血尿,非均一性(異常形態)紅細胞多見于腎性血尿。在不同的教科書、專著及文獻報道中有不同,在臨床工作中執行的標準也不統一,采用異常形態紅細胞數量或≥85%、或≥80%、或≥75%、或≥70%等為標準時,均應由所在醫院臨床醫生與檢驗科結合所用方法共同驗證確定[5]。 (二)白細胞 正常人尿液顯微鏡檢查每高倍鏡視野不超過5個(<5個/HPF),以中性粒細胞為主。正確地識別白細胞種類(必要時增加染色鑒別),對疾病的診斷具有重要價值。尿液白細胞名稱共識、簡要形態特點及臨床意義見表2。 1.吞噬細胞:根據來源和大小分為小吞噬細胞和大吞噬細胞,小吞噬細胞主要來源于中性粒細胞,多吞噬細菌等微小物體;大吞噬細胞來源于單核細胞,又名巨噬細胞,多吞噬細胞碎片等相對較大的物體。建議將小吞噬細胞歸類為中性粒細胞,將大吞噬細胞歸類為巨噬細胞。 2.白細胞鑒別時染色方法的選擇:白細胞活體染色鑒別首選施特恩海姆-馬爾賓(Sternheimer-Malbin,SM)染色和施特恩海姆(Sternheimer,S)染色;制片染色鑒別首選瑞吉染色;嗜酸性粒細胞染色鑒別用漢斯染色。白細胞與腎小管上皮細胞鑒別用甲苯胺藍染色或SM染色,與死亡滴蟲鑒別使用瑞吉染色或革蘭染色,與皺縮紅細胞鑒別用2%乙酸。 (三)上皮細胞 尿液中脫落的上皮細胞來自泌尿系統上皮細胞衰老更新或泌尿系統疾病引起的上皮細胞損傷,上皮細胞包括尿路上皮細胞、腎小管上皮細胞、柱狀上皮細胞,組織學上腎盞、腎盂、輸尿管、膀胱及前列腺部尿道的上皮細胞均為移行上皮細胞,1998年WHO/國際泌尿病理協會(ISUP)將尿路系統的移行細胞癌更名為尿路上皮癌,將移行上皮細胞稱為尿路上皮細胞[6, 7, 8],本共識專家建議在尿液檢查中按照國際統一的更名。尿液上皮細胞名稱共識及簡要形態特點、臨床意義見表3。 1.尿路上皮細胞:將尿移行上皮細胞改稱為尿路上皮細胞,即將原使用的移行上皮細胞表層(大圓上皮細胞)、移行上皮細胞中層(尾形上皮細胞或腎盂上皮細胞、紡錘形上皮細胞)和移行上皮細胞底層(小圓上皮細胞)統稱為尿路上皮細胞,必要時再細化分類為表層、中層、底層尿路上皮細胞。 2.疑似異常尿路上皮細胞時應染色鑒別:在非染色尿液中,當鏡下看到疑似異常尿路上皮細胞時應進行染色鑒別,如瑞吉染色、HE染色,建議首選巴氏染色。 3.誘餌細胞:是腎小管上皮細胞或尿路上皮細胞感染多瘤病毒后出現特征性變化的細胞,容易被誤認為是腫瘤細胞,所以稱為“誘餌細胞”,采用傳統的巴氏染色法、SM或S染色的活體染色法,可簡單、無創、快速有效篩檢和鑒別誘餌細胞[10, 11, 12]。腎移植術后因長期服用免疫抑制劑可增加了多瘤病毒感染風險,感染多瘤病毒后可以引起移植腎功能損傷,導致多瘤病毒相關性腎病[11]。多瘤病毒也可以處于潛伏狀態,當機體免疫力低下時迅速激活和復制而導致移植腎功能急劇下降甚至喪失。腎移植患者移植1年以內易出現移植排斥反應,故出現誘餌細胞時,建議應及時報告誘餌細胞,必要時與臨床醫生溝通。 疾病情況下尿液中的上皮細胞中可出現顆粒、空泡及脂肪滴等,建議將脂肪顆粒細胞、復粒細胞和卵圓脂肪小體統稱為脂肪顆粒細胞。此外,尿液中還能見到誘餌細胞、含鐵血黃素顆粒細胞、多核巨細胞、腎小囊臟層上皮細胞(即足細胞)等,建議使用偏振光顯微鏡或脂肪染色、鐵染色法鑒別;發現可疑足細胞時建議做特殊染色。 (四)管型 管型是尿液中一類有重要價值的有形成分,正常人尿液顯微鏡檢查偶見透明管型,平均每低倍視野不超過1個。不同管型有不同診斷價值,建議按照管型形態和包含物不同進行細致分類報告。尿液管型名稱共識、簡要形態特點及臨床意義見表4。 1.脂肪管型和脂肪顆粒細胞管型:根據2種管型中均含有脂肪(甘油三酯、膽固醇,或兩者并存)可進行確定。蘇丹Ⅲ染色時甘油三酯(中性脂肪)脂滴呈橙色或橘紅色;偏振光顯微鏡觀察,膽固醇酯具雙折射現象并呈現“馬耳他十字”結構。 2.寬大管型:建議在能夠準確辨識的情況下,將寬大管型細分為寬大透明管型、寬大顆粒管型、寬大蠟樣管型、寬大白細胞管型、寬大紅細胞管型等。 3.泥棕色管型和膽紅素管型:將泥棕色顆粒管型、土黃色管型或色素管型統稱為泥棕色管型。將黃染管型、色素管型統稱為膽紅素管型。 (五)結晶 尿中結晶形態各異,且受尿液pH、濃度及溫度影響而形態多變。尿液結晶名稱共識、簡要形態特點及臨床意義見表5。 1.結晶的鑒別:推薦鑒別時首先關注尿液外觀或沉淀物顏色、pH、形態,必要時需通過物理和/或化學溶解實驗進行鑒別。常規的干化學試紙法檢測pH因精準度和敏感度不足,推薦使用pH計法。 2.主要的藥物結晶:使用磺胺類、青霉素類、抗病毒藥物類、解熱鎮痛藥和頭孢類抗生素時可以出現結晶,疑為藥物結晶時應了解臨床用藥情況,包括劑量與用量、不良反應、輸注要求等,并應及時報告。 (六)病原體 尿液病原體名稱共識、簡要臨床特點及臨床意義見表6。 1.細菌或真菌:發現細菌或真菌時首先需排除污染。應結合尿液化學分析中粒細胞酯酶、亞硝酸鹽試驗及尿液白細胞綜合判定是否為污染所致。若無菌采集的尿液中見多量細菌伴白細胞增多,多提示泌尿系統感染。疑似泌尿系統感染,建議再采集中段尿,進行微生物學檢查。 2.污染病原體:尿液標本中可能出現被陰道分泌物、糞便或環境等污染的病原體,如溶組織內阿米巴、糞類圓線蟲、藍氏賈第鞭毛蟲、蛔蟲卵、鉤蟲卵、蟯蟲卵、鞭蟲卵、肝片吸蟲卵、日本血吸蟲卵、豬帶絳蟲卵、牛帶絳蟲卵、短膜殼絳蟲卵等。如果檢查發現上述病原體,說明尿液標本可能被陰道分泌物、糞便或環境等污染,且陰道分泌物、糞便或環境中存在此類病原體。詳細的寄生蟲及蟲卵的形態學特點請參考相關的寄生蟲形態學教材和圖譜。 二、尿液有形成分結果報告的建議 應在有臨床需求時、尿液復檢時、結果人工審核或儀器自動審核時,進行尿有形成分鏡檢,當鏡下不能明確分類與鑒別時建議做輔助檢查或化學染色,報告有形成分的數量和種類。不同檢測方法時檢驗報告單中的名稱也應盡量使用本共識中提出的名稱,必要時采用分層報告或解釋性注釋[27]。 1.異常紅細胞百分比報告:當尿液顯微鏡檢查紅細胞>5個/HPF時,除了報告數量外,應進一步關注紅細胞形態改變,并建議臨床做尿液紅細胞形態檢查。報告異常紅細胞百分比的公式為:異常形態紅細胞百分比(%)=異常紅細胞數/紅細胞總數×100%。若儀器法檢測紅細胞超過參考區間,或顯示為非均一性紅細胞時,建議臨床進一步做尿液紅細胞形態檢查,檢驗結果需報告異常紅細胞百分比。 2.血尿的分層報告:當血尿中出現紅細胞碎片(形態如三角形、盔形、直角形等)疑機械損傷引起時建議分層報告,第一層可注明異常紅細胞的名稱并報告百分比,第二層可結合臨床信息及其他檢查結果(如血涂片中裂片紅細胞、貧血、血小板減少等),提示臨床排除血栓性微血管病的可能,第三層提示臨床必要時做進一步的相關檢測。 3.關于混合性血尿來源的報告:血尿中正常紅細胞和異常紅細胞比例接近時為混合性血尿,報告異常紅細胞百分比,進一步可結合臨床信息、尿液干化學結果[28]、尿液有形成分的其他發現(如紅細胞管型)、腎功能、肝功能(如白蛋白)、血脂、24 h尿蛋白定量等檢測結果,綜合判斷并報告血尿的可能來源。 4.關于白細胞的報告:尿液中白細胞包括中性粒細胞、淋巴細胞、單核細胞、嗜酸性粒細胞等。建議在常規尿有形成分檢查中統一報告為白細胞。 5.重視誘餌細胞的報告:尿檢發現誘餌細胞時建議報告結果加以描述,當與惡性細胞不易鑒別時,建議標本離心制片,行巴氏染色、SM或S染色鑒別。腎移植后并長期服用免疫抑制劑患者的尿液應染色觀察是否存在誘餌細胞,一旦發現應寫入報告。 6.管型種類的報告:尿液中出現管型時不宜籠統報告為生理性管型和病理性管型,應在高倍鏡下鑒別和確認,應依據管型具體類別分類報告(見表4)。對于使用光學顯微鏡或未染色時難以鑒別的特殊管型及罕見管型,有條件時可采用染色、相差顯微鏡、偏振光顯微鏡等特殊方法進行鑒別,確認后再報告。 7.管型的危急值:泥棕色管型可作為急性腎損傷和急性腎小管壞死的敏感性發現指標,應予以明確鑒別,當每低倍視野超過10個時,建議結合臨床表現可選擇作為危急值報告給臨床并與臨床溝通。 8.結晶種類的報告:建議用草酸鈣結晶代替一水草酸鈣結晶和二水草酸鈣結晶;用非晶形尿酸鹽結晶代替無定形尿酸鹽結晶;用尿酸鈉結晶代替單水尿酸鈉結晶;用尿酸銨結晶代替重尿酸銨鹽結晶和尿酸銨鹽結晶;用非晶型磷酸鹽代替無定形磷酸鹽結晶;用磷酸銨鎂結晶代替三聯磷酸鹽結晶、三重磷酸鹽結晶和鳥糞石;用磷酸鈣結晶代替磷酸二鈣結晶和羥基磷灰石;用亮氨酸結晶代替白氨酸結晶。 9.對比劑結晶的報告:當發現尿中存在可疑對比劑結晶時,應及時與臨床醫生或放射造影醫生聯系并確認,同時建議患者大量飲水經過一段時間排出對比劑后,重新留取中段尿標本復查。使用對比劑患者可能出現標本外觀渾濁,血尿,結晶尿和結石形成等不良表現。 10.病原體的報告:當尿液檢出寄生蟲及蟲卵等,多為標本被陰道分泌物、糞便或環境等污染所致,也可能為泌尿系統原發性、異位寄生或侵入性寄生蟲感染,但需結合陰道分泌物、糞便、前列腺液檢查結果綜合判斷,并建議在報告中注釋其可能來源。離心沉淀有助于提高寄生蟲及蟲卵檢出率。建議鑒定并報告寄生蟲及蟲卵名稱。必要時可應用相應的染色方法鑒別。 11.異形尿路上皮細胞的報告:當發現尿路上皮細胞形態異常時,描述性報告可能的細胞名稱,不能確認時宜描述細胞的異常形態,考慮可能的疾病,建議臨床做必要的檢查如脫落細胞學檢查及細胞病理學檢查。有條件時可做巴氏染色,并按照2016年國際細胞學學會發布的《尿液細胞學TPS報告系統》作出報告[29],即未見高級別尿路上皮癌、高級別尿路上皮癌、可疑高級別尿路上皮癌、非典型尿路上皮細胞、低級別尿路上皮細胞腫瘤和其他。 執筆人(按姓氏拼音排序): 樊愛琳(西安秦皇醫院檢驗科),馬駿龍(解放軍總醫院第一醫學中心檢驗科),彭明婷(國家衛健委臨床檢驗中心),王文娟(浙江大學醫學院附屬第一醫院檢驗科),續薇(吉林大學第一醫院檢驗科),許建成(吉林大學第一醫院檢驗科),張時民(中國醫學科學院北京協和醫學院北京協和醫院檢驗科),張慧(吉林大學第一醫院檢驗科) 專家組成員(按姓氏拼音排序): 車軼群(中國醫學科學院腫瘤醫院檢驗科),陳璞(復旦大學中山醫院檢驗科),陳穎潔(山東大學第二醫院檢驗醫學中心),崔巍(國家癌癥中心/國家腫瘤臨床醫學研究中心/中國醫學科學院北京協和醫學院腫瘤醫院檢驗科),鄧新立(解放軍總醫院第二醫學中心檢驗科),杜彥丹(內蒙古林業總醫院/內蒙古民族大學第二臨床醫學院),杜玉君(吉林大學第一醫院腎內科),高輝(昆明醫科大學附屬延安醫院檢驗科),高嵐(河南省人民醫院檢驗科),管青(華中科技大學同濟醫學院附屬同濟醫院檢驗科),韓飛(浙江大學醫學院附屬第一醫院腎臟病中心),胡高峰(國家衛健委臨床檢驗中心),胡曉波(上海中醫藥大學附屬龍華醫院檢驗科),姜振光(綏芬河市人民醫院),李懷平(空軍軍醫大學西京醫院腎臟內科),李佳(首都醫科大學附屬北京世紀壇醫院檢驗科),李莉(上海市第一人民醫院檢驗科),李綿洋(解放軍總醫院第一醫學中心檢驗科),李霞(寧夏醫科大學總醫院檢驗科),李智(上海同濟大學附屬楊浦醫院檢驗科),李子安(青海省人民醫院醫學檢驗科),劉貴建(中國中醫科學院廣安門醫院檢驗科),劉紅星(北京陸道培血液病研究院檢驗科),劉玉珍(西安秦皇醫院腎臟內科),馬曉露(大連醫科大學附屬第一醫院檢驗科),門劍龍(天津醫科大學總醫院精準醫學中心),莫非(貴州醫科大學附屬醫院檢驗科),喬蕊(北京大學第三醫院檢驗科),屈晨雪(北京大學第一醫院檢驗科),曲林琳(吉林大學第一醫院檢驗科),孫德華(南方醫科大學南方醫院檢驗科),孫鹥(云南省第一人民醫院檢驗科),王蓓麗(復旦大學附屬中山醫院檢驗科),王成彬(解放軍總醫院第一醫學中心檢驗科),王傳新(山東醫科大學第二醫院),王海(吉林大學中日醫院檢驗科),王劍飚(上海交通大學醫學院附屬瑞金醫院檢驗科),王梅華(福建醫科大學附屬協和醫院檢驗科),王小中(南昌大學第二附屬醫院檢驗科),王學峰(上海交通大學醫學院附屬瑞金醫院),王涌(解放軍總醫院第一醫學中心腎臟內科),王玉明(昆明醫科大學第二附屬醫院檢驗科),王曌(吉林大學第一醫院檢驗科),吳俊(北京積水潭醫院檢驗科),肖繼剛(天津血液病研究所),許俊堂(北京大學人民醫院心臟中心CCU),許紹強(廣東三九腦科醫院檢驗科),許文榮(江蘇大學醫學院),閆立志(內蒙古包鋼醫院檢驗科),楊學敏(蘭州大學第二醫院檢驗科),岳保紅(鄭州大學附屬醫院檢驗科),張炳昌(山東省立醫院醫學檢驗中心),張東(吉林大學第一醫院ICU科),張磊(西安交通大學第二醫院檢驗科),張真路(武漢亞洲心臟病醫院檢驗醫學中心檢驗科),趙旭(吉林大學第一醫院肝膽胰內科),周靜(四川大學華西醫院實驗醫學科),朱明清(蘇州大學附屬第一醫院江蘇省血液研究所) 參考文獻(略)





聯系人:賀勁松
手 機:13875954424
郵 箱:2779620042@qq.com
公 司:長沙協大生物科技有限公司
地 址:湖南長沙經濟技術開發區人民東路二段169號佰羊大廈